Portfolio Details
Project information
- Product name
- Sales In App | Beat and Route Plan app
- Sales In App simplify and optimize the tasks involved in selling products or services outside of a traditional office setting. It enables sales teams to reduce manual work, save time, and focus on high-value activities such as building relationships and closing deals.
- Primary work of Sales In App to help sales representative for promoting and selling a company's products or services to potential customers. Identify prospects, present solutions that meet client needs, negotiate terms, and close sales.
- Beat and Route PlanIt is a strategic schedule that outlines which retail outlets, distributors, or customers a field sales representative should visit during a defined period, typically daily or weekly. It ensures systematic coverage, strengthens retailer relationships, and drives consistent sales.
- it provides a roadmap for field operations, performance tracking, and territory management. It help in optimizing market coverage, and achieve sales targets efficiently. It also allows prioritization of high-value outlets and improves overall operational productivity.
Key Features
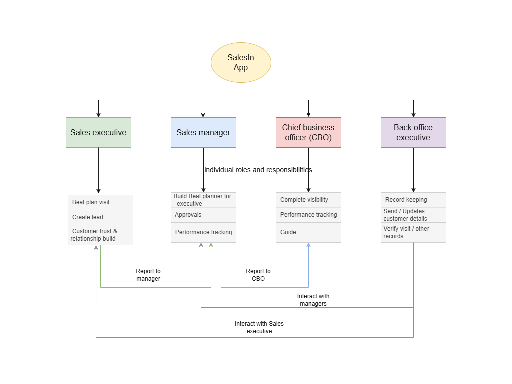
Beat planner, Lead generation, Define sales Objectives, Performance Tracking, Territory Management, Optimizes Sales Efficiency, Strategic decision making
Business Benefits
Maximized Sales Productivity
Eliminated Market "Blind Spots"
Improved Retailer Relationships
Data-Driven Accountability
Reduced "Windshield Time"
Higher Visit Strike Rate
Know your competitors
